Отримуйте інформацію лише з офіційних джерел
Єдиний Контакт-центр судової влади України 044 207-35-46
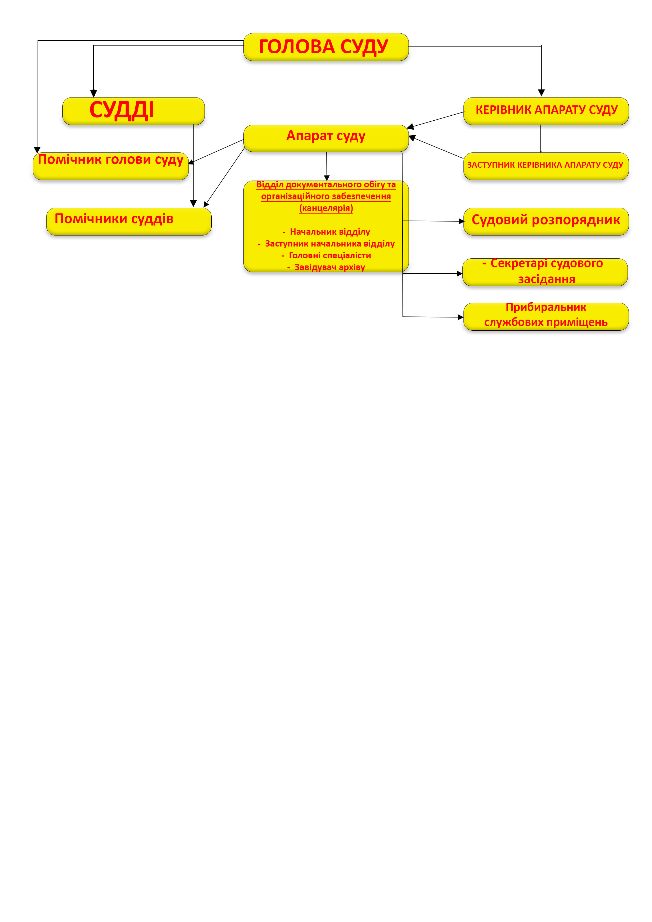
СТРУКТУРА
Богуславського районного суду Київської області
.jpg)
ШТАТНИЙ РОЗПИС
Богуславського районного суду Київської області
|
№ з/п |
Назва структурного підрозділу та посад |
Кількість штатних одиниць |
|
1 |
Голова суду |
1 |
|
2 |
Суддя |
3 |
| 3 |
Керівник апарату |
1 |
| 4 |
Заступник керівника апарату |
1 |
| 5 |
Помічник голови суду |
1 |
| 6 |
Помічник судді |
2 |
| 7 |
Консультант суду |
1 |
| 8 |
Головний спеціаліст |
1 |
| 9 |
Судовий розпорядник |
1 |
| 10 |
Прибиральниця |
1 |
|
Канцелярія |
|
|
| 11 |
Старший секретар суду |
1 |
| 12 |
Секретар судових засідань |
4 |
| 13 |
Секретар суду |
2 |
| 14 |
Архіваріус |
1 |
|
|
Усього |
22 |

